Mobile Edition
Home
Company Profile
Order Procedure
Design Chart
Quality Assurance
Service project
Engineering-Design
Software Available
Engineering-DFM
Hot Runner
Equipment List
Shipping Procedure
Equipment
Machinery and Facilities
Mold Show
Machining Components
Products
Report
Weekly Report
Trial Report
Job
Guestbook
Contact Us
Order Procedure
Design Chart
Quality Assurance
You are here:
Home
>>
Company Profile
>>
Order Procedure
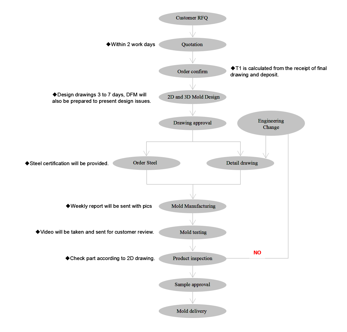
Order Procedure
Link
Company Profile
Order Procedure
Design Chart
Quality Assurance
Service project
Engineering-Design
Software Available
Engineering-DFM
Hot Runner
Equipment List
Equipment
Machinery and Facilities
Mold Show
Machining Components
Products
Report
Weekly Report
Trial Report
Contact:
Ms. Wong
Mobile:
+86 157 6763 8248
Telephone:
+86 -755-2322 1146
Email:
[email protected]
Address:
1st floor, B Building, Huifengjin Industrial Area, Shajing Town, Bao’an, Shenzhen, Guangdong, China
WeChat scan concerns us:
Innovation Mold Industrial Limited
Copyright